影伙引擎联合霞光社发布《2025中国短剧出海报告》
近日,影伙引擎联合霞光社&霞光智库推出的《2025年中国短剧出海报告》(以下简称《报告》)正式发布,引发行业关注。
报告指出,短剧出海浪潮的背后,是中国数字内容产业多年积累的工业化产能、数据驱动的全新方法论与对全球用户敏锐洞察的集中爆发。
文化差异挑战、平台竞争日趋白热化、本土化创作及内容创新进入深水区、海外数字内容监管环境的不确定性、数据算法及效率工具的迭代升级,都是这场文化盛宴中不容忽视的变量。
据此,《报告》深入剖析了中国短剧出海浪潮背后的起源与动力,从背景概况、海外短剧市场发展现状、中国短剧出海现状、中国短剧出海典型案例四个维度做了深入分析。
作为短剧出海领域的 AI 技术服务平台,影伙引擎的技术创新与服务实践被《报告》多次引用。
中国短剧出海背景概况:
译制剧占主流,竞争进入深水区
《报告》分析,当前中国出海短剧在制作上主要采用“译制”与“本土”双轨模式。
译制剧凭借其高效的产能,构成了出海内容的绝对主体(占比约80%-90%)。而更具文化亲和力、更受海外用户青睐的本土剧,因制作周期较长,尚需前者在供给上进行补充。在分发渠道上,则形成了以独立App为主,长视频与社交媒体平台为辅的类型矩阵。

分析显示,短剧出海的浪潮并非一蹴而就,其发展脉络清晰可辨,可以说行业玩家经历了从“模式探索”到“野蛮生长”再到“精耕细作”的快速演进,市场正从蓝海驶向红海。
聚焦译制剧质量,竞争维度也发生根本性变化,从初期的“模式复制+简单翻译”,升级为“深度本地化”能力的比拼。也正是在这样的背景之下,影伙引擎基于自研的短剧垂类翻译模型和专业术语词库,致力于重塑译制剧工作流,在降本增效的同时,实现台词译制的信达雅本地化表达。
头部平台开始与海外本土团队合作,开发原创IP,以更贴合当地文化语境的内容争夺用户。与此同时,传统长视频平台与社交媒体巨头(如TikTok)也携资源强势加码,使得赛道格局愈发复杂多元,短剧出海进入全方位、立体化的竞争新阶段。

中国短剧出海现状分析:
AI在各类场景应用加深
《报告》指出,我国短剧生态的完整性与产业链的成熟度,已在全球范围内形成显著优势,并转化为规模化的内容生产能力。产业链上下游协作紧密:上游负责IP及制作,中游聚焦于分发及营销,其中,平台与版权方是价值核心。
这种内在产业优势为中国短剧出海奠定了坚实基础。但另一方面,海外市场对中国短剧在合规、本地化等方面提出了更高要求,资金需求更大,由此进一步提升了行业门槛,强化了头部企业的领先地位。
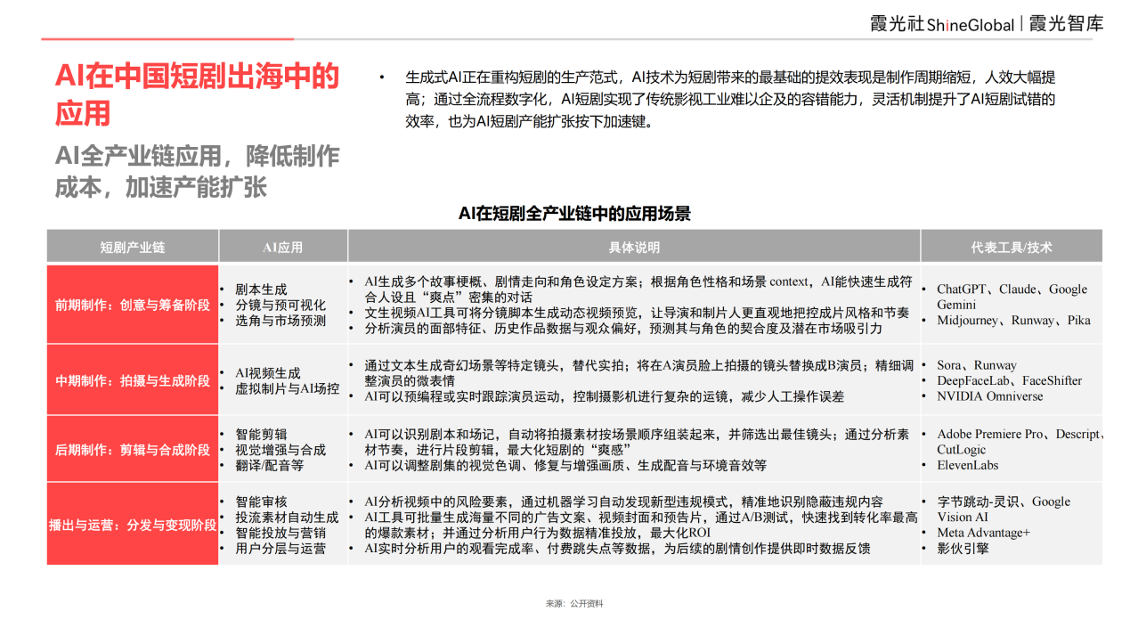
《报告》单独诠释了 AI 在中国短剧出海中的应用:目前 AI 已深度参与短剧出海各关键环节,成为降本增效的核心动能。在制作端,从AI生成剧本与分镜,到虚拟制片与智能剪辑,大幅压缩了创意到成片的时间;在运营端,AI可以智能生成海量营销素材进行A/B测试,实现精准投放,同时通过用户数据分析,进一步反哺创作,完成内容持续优化。

而影伙引擎正是 AI 技术在后期制作、运营分发等环节深度应用的典型代表。
作为专为短剧出海打造的一站式AI生产平台,影伙引擎基于自研的垂直领域大模型与专业术语库,致力于为制作团队大幅降本增效,并实现内容在全球市场的精准本地化适配。
目前,影伙引擎重点聚焦三大智能化服务,单客户月均处理量达800部短剧,以稳定、高效的服务能力,成为众多短剧出海企业信赖的合作伙伴。

适配Youtube 运营的 AI 配音:提供“高情感”和“高精度”两种配音模式,满足不同文化、语言的用户需求;支持 2H 长视频配音,38 种语言支持,可一键精准剥离背景音,二创自由替换。
极致效率的翻译全流程制作:精准翻译、字幕智能生成与替换,实现“一键式”快速生产,彻底解决传统流程的时间与人力瓶颈;其AI技术能有效规避直译带来的“中式逻辑”错误,确保翻译结果不仅用词准确,更符合当地文化语境与表达习惯。
批量生成的智能素材创作:基于AI对剧情内容的深度理解,可智能拓展剧情线,并自动批量生成海量、多样的测试素材,高效满足社交媒体传播与广告投放的精准需求。
《报告》在诠释全球短剧市场竞争格局时还提到,2025年第二季度,海外短剧Top10应用的下载量较2024年第三季度下降约16个百分点,至68.78%,然而同期Top10平台的总收入份额却不降反升,小幅增长2.75个百分点至84.51%。
从市场份额变化来看,竞争格局正从“量”的扩张转向“质”的深耕。在此背景之下,具备优质实效的 AI 技术服务商将成为出海短剧平台强有力的发展伙伴。
【免责声明】
凡本站未注明来源为"华夏经济网"的所有作品,均转载、编译或摘编自其它媒体,转载、编译或摘编的目的在于传递更多信息,并不代表本站赞同其观点和对其真实性负责。如因作品内容、版权和其他问题需要同本网联系的,请在30日内进行!